朋友们,相过亲的举手🙋🏻♀️
有过相亲经历的都懂,找个好对象有多难。之前大家对好男人的标准是啥?不抽烟、不喝酒、不爹味,尊重女性。
但现在,这个标准线上又多了个新词——已结扎。
有位90后男生发相亲帖:中山大学毕业,气象局工作,179cm,重点是已结扎。
底下的评论好感度完美诠释了什么叫“爱上结扎男,就像呼吸一样简单”。
什么时候开始,一个男人结扎,成了婚恋市场的顶配?
仔细想想也是,搁女性身上,避孕药自己吃,环自己上,万一意外怀孕,身体受罪还是自己。
突然冒出来一个男的,主动把这事儿扛了,还提前跟父母商量好了。
这怎么不算是男人最好的医美呢。
这次找来三位有类似经历的朋友,来聊聊做这个决定的人,到底是怎么想的。
@阿杰
我老婆是易孕体质,怀一胎的时候,一次就中了。
生老大是剖腹产,两年后意外怀了老二,又是剖腹产,太受罪了。
后来她跟我说,想上环。我问了在妇产科的朋友,上环什么感觉?
朋友说,有些人没啥,有些人会腰酸、月经不调,还得定期复查,万一移位了还可能意外怀孕。
我老婆本来就贫血,我不想让她再遭这个罪。
那段时间我没事就查资料,看了一堆关于结扎的科普。
发现这事儿没想象中那么吓人——门诊就能做,局麻,二十几分钟,切口不到一厘米。
恢复好了跟正常人一样,啥都不影响。
有天晚上躺床上,她又在看手机查上环的副作用。我凑过去说:“别看了,我去结扎吧。”
她扭过头看我,愣了两秒:“你认真的?”
我说:“你挨了两刀了,这一刀该我了。”
她看我的眼神还有点感动。
我们找医院挂了号,医生会询问一些问题,确定夫妻双方都同意,然后让我做了一些术前检查,没问题就可约手术的时间了。
手术那天她陪我一起去的。在手术室门口,她比我紧张,一直问我疼不疼、怕不怕。我说怕啥,半个小时的事儿。
我躺上手术台的时候还挺淡定,就是打麻药那一下有点疼,后面就没感觉了。
能感觉到医生在那捣鼓,但不疼,全程大概三十分钟左右。
做完自己下床,走路稍微有点别扭,像大腿根夹了个东西。她在外面等我,看我出来,赶紧过来扶,我说没事儿自己能走。
术后那几天就是有点酸胀,坐着不舒服,躺着还行。
最难受的是头两天,不敢碰,翻身都得小心点,一周后就没事了。
不过术后性生活还是需要做保护措施,因为会有残留的精子,隔段时间要去复查,直到精子数为零才算成功。
现在每次亲密,再也不用惦记着做安全措施或者算日子。
我老婆有时候还会感慨:“早知道这么简单,咱早该做了。”
其实很多男的觉得结扎伤身体、影响那方面。
真不是,精子只是不让出来了,激素分泌完全正常,该咋样还咋样。
我是觉得,一个大男人,啥事都得挡在女人前面。
她为我生孩子挨了两刀,我为她挨这一刀,算啥。
@momo
我跟我老公都是医护人员,他在急诊,我在ICU。我俩都属于那种看多了人间疾苦、不想太折腾的人。
我们有两个孩子,一男一女,老二生完我就跟他说,不想再生了。他说好,那我去结扎。
我说你确定?他说确定。我说你不后悔?他说后悔啥,现在挺好,万一再生一个,不管是儿是女,咱俩都得再熬三年。你刚把夜奶熬完,我舍不得。
决定之后我俩又查了一堆资料:成功率、并发症、复通概率。
结论是——风险极小,对生活没影响,比女性结扎安全太多。
图源:网络
挂了号做了一系列检查,医生评估没问题后就约了手术。
局麻,半小时不到就出来了。我问他疼不疼,他说打麻药那一下有点疼,后面就只感觉有人在拽绳子。
术后走路有点别扭,像企鹅,但不影响自己走。一周后他说就没啥感觉了,一个月后复查正常。
说实话,他主动提出来的时候,我是真没想到。
我们医院妇产科天天有人来做人流,二十出头的小姑娘,做完还得自己坐公交回家。
男的?有的连陪都不陪。相比之下,我老公能主动扛这个事,我觉得挺好的。
当然也有不理解的声音。我婆婆一开始有点意见,说“男人怎么能做这个”。
我老公直接怼她:“妈,那你是让我去结扎,还是让她去上环?上环是她受罪,人流更是她受罪。你选一个。”婆婆不说话了。
现在每次看到网上有人问“男性结扎好不好”,我都想回一句:好,特别好。但前提是他自愿,不是为了讨好谁,也不是被逼的。
其实这事儿说到底,不是谁更伟大,而是谁更愿意看见对方的付出。
她为你生过孩子,你为她挨一刀。婚姻里那些所谓的公平和情谊,不就是这么一点点攒出来的吗?
@梧桐
我跟我老婆结婚六年,有一个儿子,今年四岁。
说实话,没想过再生一个。但有时候吧,意外这种事,它不跟你商量。
去年5月份,有一天她神神秘秘把我拉到卧室,说好像又有了。第二天去医院,确认了。
我俩站在医院走廊里,她问我:“要不要?”我说:“你说了算。”她没吭声。
回来想了两天,她说:“要不……还是不要了吧。”
我知道她很怕再来一遍——孕吐、水肿、睡不好觉,产后那一年她几乎没睡过一个整觉,头发一把一把掉。
好不容易熬出来,再从头来一遍,换谁都得犹豫。
最后,老婆决定手术。她在里面待了不到一个小时,出来的时候脸有点白,扶着墙慢慢走。我上去扶她,她说没事,就是有点虚。
看着她那个样子,我一个大老爷们没忍住掉泪了,觉得很对不起她。
那之后我开始查资料。以前觉得结扎是个大事儿,真查了才发现,跟我想的完全不一样。
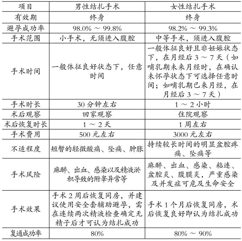
男性结扎,医学上叫“输精管结扎术”。
原理很简单——在阴囊一侧做一个小切口,找到输精管将其提起,切断一小段输精管,再将两端绑紧封口,最后缝合伤口。
这样一来,精子被堵在里面,出不去,自然就没法和卵子相遇。
结扎手术示意图(来源网络)
也就是一个微创手术,二十来分钟。切口小,恢复快,并发症概率低。复通成功率也挺高,但这个会随着时间长而递减。
决定之后我就跟她说了,她朝我竖了个大拇指,说了句“男人”。(哈哈)
接着就是挂泌尿外科的号、术前检查一系列评估。
医生问了几句话:结婚了吗?有孩子吗?几个?确定不生了?我说确定。后面手术需要夫妻共同签字。
手术那天还是有点小紧张,进手术室之前护士安慰我,让我别紧张,说一会儿就好。
打麻药那一下确实有点疼——像小时候做皮试,但位置比较敏感,心理上更紧张。
后面就没啥感觉了,能感觉到医生在操作,但不疼,就是有点酸胀。全程二十来分钟,出来自己穿裤子走人。
医生还给开了两种药,一个术后涂伤口的,另一个是消炎的。
术后那几天有点别扭,不敢有大动作。医生交待一个月内不能剧烈运动,两周内不能同房。
我第二天就开车回了趟老家,单程五小时,坐着有点不舒服,其他没啥。
术后两个月内需要排精十几次,把管道里残留的精子排空。然后去医院复查精液,如果精子数为零,手术才算彻底成功。
三个月后我去复查,精子数为零,彻底放心了。
我以前也觉得这事儿挺吓人,真做了才知道,没那么玄乎。手术不大,恢复挺快,关键是——我们再也不用提心吊胆了。
避孕这事儿,不该只让女人扛。男人主动一点,没那么难。

大家看完有没有发现一个共同点:这些主动选择结扎的男性,没有一个是被逼的。
他们的出发点都特别简单——不想让老婆再受罪。
这届年轻人对婚姻的态度,越来越实在了。
不搞那些虚头巴脑的,谁疼谁知道,谁累谁先扛。
以前觉得“男人结扎”是个大事,现在越来越多人意识到:哦,原来这么简单?
当然,不是说要人人都去结扎。避孕方式有很多,适合自己家庭的才是最好的。
但有一点值得想想:为什么长期以来,承担避孕责任的绝大多数是女性?上环是她,吃药是她,意外怀孕受罪的还是她。
男性结扎手术时间短、创伤小、恢复快。从医学角度讲,确实是更优的选择。
但因为社会观念、男性自尊、对手术的误解,很多人连了解都不愿意。
其实说白了,这事跟“爱不爱”没关系,跟“愿不愿意分担”有关系。
当一个人主动说“我来”,不是因为他多伟大,而是因为他看见了你受的苦,并且觉得,该他上场了。
避孕这件事,终于不再是女性一个人的功课。