如果你认真回忆一下,会发现一个残酷却真实的事实:
你失败的很多段感情,并不是因为你不真诚、不努力,而是因为你在用一套完全不适合对方人格类型的恋爱技巧。
你以为多聊天是拉近距离,对方却觉得被入侵;你以为保持神秘是吸引,对方却感到不安;你以为推进节奏是负责,对方却只想逃跑。
作为长期在壹点灵做亲密关系咨询的咨询师,我可以负责任地说一句:
不理解人格类型的恋爱技巧,本质上是一种“盲打”。
扫码添加大表姐即可咨询
而MBTI,并不是玄学,而是目前在关系节奏、沟通偏好与决策模式上,最容易被普通人理解、也最容易落地的一套人格工具。
在壹点灵的实际咨询中,我们会发现一个有趣现象:同样一句话、同样一个恋爱技巧,用在不同MBTI类型的人身上,效果可能天差地别。有人会迅速升温,有人却瞬间降温。这不是你说错了话,而是你踩错了人格节奏。
01
先别急着撩:MBTI决定了你“能不能被这样聊天”
很多人学恋爱技巧时,最容易犯的错误就是:把“有效沟通”当成统一模板。但MBTI清楚地告诉我们,不同类型的人,对聊天的感受完全不同。
比如偏I型(内倾)的人,他们的恋爱技巧核心从来不是“频率”,而是“深度”。你一天发二十条消息,不如一次真正有重量的交流。对他们来说,过度热情的恋爱技巧反而会引发心理防御。而偏E型(外倾)的人,恰恰相反,冷处理、已读不回、故意拉开距离,几乎是恋爱技巧里的“自杀式操作”。
在壹点灵的案例中,很多人并不是不会恋爱技巧,而是把E型的恋爱技巧,用在了I型伴侣身上;或者把需要稳定回应的SJ型人格,硬生生拖进了“若即若离”的博弈节奏里。
MBTI的第一个价值在于:它告诉你,对方是否“吃这一套恋爱技巧”。
当你发现一个人,对暧昧话题反应迟钝、对情绪试探回避、对节奏变化敏感,那你需要的不是更刺激的恋爱技巧,而是更安全的互动方式。
真正高阶的恋爱技巧,第一步永远不是“说什么”,而是“你这样说,对他来说舒服吗”。
02
关系为什么忽冷忽热?你们的恋爱技巧节奏可能完全相反
在壹点灵的咨询室里,最常听到的一句话是:“老师,我们刚开始挺好的,后来不知道为什么就卡住了。”
顺着MBTI往下看,答案往往非常清晰。
偏P型(感知)人格,在关系中更依赖感觉流动,他们讨厌被定义、被规划、被要求确定关系。对他们来说,恋爱技巧的重点是“体验感”和“当下连接”。
而偏J型(判断)人格,恰恰相反,他们需要明确、可预期、有方向感的关系推进。暧昧过久,会让他们的安全感迅速坍塌。
问题就出在这里:
P型的人觉得J型“逼太紧”,
J型的人觉得P型“不负责任”。
于是,双方开始升级恋爱技巧:一个更推,一个更躲;一个要答案,一个要空间。
但在MBTI视角下,这不是感情问题,而是节奏错配。
成熟的恋爱技巧,从来不是“我赢你输”,而是找到双方都能呼吸的节奏。
在壹点灵的系统咨询中,我们会帮助来访者把恋爱技巧从“控制对方”,转为“协调节奏”。当J型学会给空间,P型学会给反馈,关系往往会重新流动起来。
记住一句话:恋爱技巧的本质,不是让对方改变,而是让关系不窒息。
03
高成功率的恋爱技巧,来自对人格“雷区”的尊重
很多人把恋爱技巧理解成“怎么更容易成功”,但真正让关系长久的,是“怎么不踩雷”。
而MBTI,恰恰是雷区地图。
比如NF型人格,对情绪连接极度敏感。对他们使用过度理性、算计式的恋爱技巧,几乎必然失败;而NT型人格,恰恰会对情绪化表达感到负担,他们更容易被清晰逻辑、价值观对齐所吸引。
在壹点灵的案例中,我们经常看到这样的转折点:
当一个人停止用“流行恋爱技巧”套所有人,开始真正尊重对方的人格边界,关系反而自然推进。
这也是为什么,在壹点灵的恋爱与情感咨询中,我们从不鼓励“万能恋爱技巧”。我们更关注:你是谁,他是谁,你们之间的互动模式是什么。
当恋爱技巧回到“理解与尊重”,它就不再是操控,而是连接。
壹点灵目前已在全国20+城市布局高标准门店,并通过国家卫健委批准的互联网医疗服务,为重组家庭提供长期、稳定、合规的亲子教育支持。
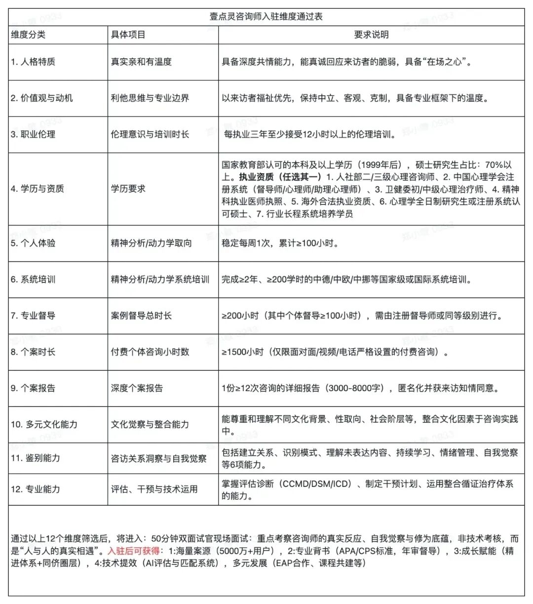
壹点灵心理咨询平台选拔咨询师极为严格,入驻通过率仅1.5%(需通过12维度筛选+50分钟双面试);入驻后咨询师每年需年审并接受CPS专业督导,末位淘汰确保服务品质。

写在最后
最后,我想说一句很多人不爱听、却极其重要的话。
真正决定一段关系能走多远的,不是你有多少恋爱技巧,而是你是否愿意为了一个具体的人,调整你的恋爱技巧。
MBTI不是标签,更不是借口,它是一把让你少走弯路的钥匙。
当你停止用力过猛,当你不再把恋爱技巧当成博弈武器,而是当成理解人的工具,你会发现,关系开始变得轻松、真实、有温度。
如果你已经在情感中反复试错、反复受挫,也许不是你不配拥有爱,而是你从未有人陪你,系统地看清这段关系的底层逻辑。
在壹点灵,我们见过太多在理解自己与对方之后,终于不再靠硬撑恋爱技巧,而是自然走进亲密关系的人。
愿你下一次使用恋爱技巧时,不是为了赢,而是为了真正走近。