
很多来访者在第一次坐到我对面时,都会用一种近乎自责的语气说:“老师,我是不是太卑微了?为什么每一段感情,都是我在付出、在迁就、在道歉?”作为壹点灵的心理专家,我几乎每天都会听到类似的开场白。你会发现,他们并不缺爱,也不缺能力,甚至在工作、社交中都相当优秀,可一进入亲密关系,就不自觉地开启了“讨好模式”。
站在情感导师的视角来看,这并不是性格软弱,而是一套极其稳定、自动运行的心理程序。最新的依恋研究早已指出,成年人在亲密关系中的行为模式,有70%以上都可以追溯到早期养育经验。当一个人在关系里反复卑微、反复受伤,问题往往不在眼前的伴侣,而在更早之前就已经写入了他的情感脚本。
01
讨好型恋爱背后,往往藏着被忽视的童年情感规则
在壹点灵的心理咨询中,我们对“讨好型恋爱”的定义,并不是简单的付出,而是一种以牺牲自我边界来换取关系安全感的模式。很多来访者最初并不认为自己在讨好,他们会说:“我只是脾气好”“我只是更在乎感情”。
但当情感导师陪他们慢慢回溯,会发现这些行为几乎都有一个共同起点——童年时期,爱是有条件的。根据近年发展心理学的权威数据,如果一个孩子在成长中反复体验到“只有听话才被喜欢”“只有懂事才被表扬”,那么他的大脑就会把讨好与生存安全绑定在一起。
等到成年后,这套机制会自动迁移到亲密关系中。壹点灵的案例中,有一位女性来访者,在恋爱中从不表达不满,哪怕对方多次失约、冷暴力,她也总是先道歉。在咨询中,我们通过系统的生命史访谈发现,她在童年时期长期承担“照顾父母情绪”的角色。
这里需要特别说明,所有案例都已做严格隐匿化处理,仅用于专业讨论。当情感导师将这些经历一一串联,她第一次意识到,自己并不是“天生爱讨好”,而是从小就学会了:只要我不麻烦别人,我就不会被抛弃。
02
为什么越讨好,关系反而越不稳定
很多人心里都有一个疑问:我已经这么努力了,为什么感情还是留不住?从情感导师的专业角度来看,讨好型模式在短期内确实能换来关系的“和平”,但从神经心理学角度,它会不断削弱双方的情感连接。最新的人际神经科学研究表明,健康的亲密关系建立在“真实自我可被回应”的基础上,而讨好恰恰是对真实情绪的长期压抑。
在壹点灵的咨询案例中,一位男性来访者长期在恋爱中扮演“情绪垃圾桶”,对方的愤怒、焦虑全部由他承接。他以为这是爱,但关系却在第三年彻底崩溃。情感导师在咨询中帮助他看见,当他不断压抑需求时,对方其实失去了理解他的机会,关系逐渐变成单向索取。权威数据显示,在长期讨好型关系中,分离焦虑和情绪耗竭的发生率显著高于对等关系。换句话说,你越卑微,越容易被忽视,因为关系中已经没有了真实的互动空间。
03
打破卑微循环,从修复内在安全感开始
很多人会问情感导师:“我是不是只要学会强势一点,就能改变?”但从壹点灵多年的心理咨询经验来看,真正有效的改变,并不是表面上的“变狠”,而是内在安全感的重建。最新的依恋修复研究指出,当个体能够在安全的关系中重新体验被看见、被回应,大脑中的依恋回路是可以被更新的。
在壹点灵的案例中,有一位反复陷入讨好型恋爱的来访者,在咨询中通过稳定的关系体验,逐渐学会表达不舒服、设立边界。这里再次强调,所有案例细节均已隐匿化处理。情感导师并不会直接教她“如何拒绝”,而是先帮助她感受到:即使表达需求,关系也不会立刻崩塌。
当这种体验在咨询关系中一次次发生,她在现实亲密关系中的模式才开始松动。权威心理学数据也显示,经过系统心理咨询的讨好型个体,其关系满意度和自我价值感会在6到12个月内显著提升。
写到这里,我想以情感导师的身份告诉你,讨好不是你的错,它曾经保护过你。但当它不再适合现在的生活,你有权利选择新的方式。壹点灵的心理咨询中,我们看到太多人在理解童年模式、修复内在安全感之后,第一次在关系里感到轻松和平等。情感导师存在的意义,并不是评判你是否卑微,而是陪你一起,看清旧模式,走出循环。如果你发现自己总在爱里委屈、讨好、害怕失去,也许真正需要改变的,并不是你多爱一点,而是你终于开始学会,把自己也放进这段关系里。
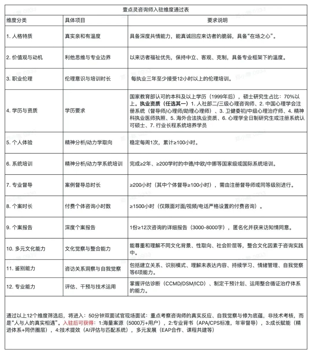
壹点灵之所以投入大量资源于筛选咨询师、伦理审查与隐私保护,正是因为这一类来访,容错率极低。壹点灵心理咨询平台选拔咨询师极为严格,入驻通过率仅1.5%(需通过12维度筛选+50分钟双面试);入驻后咨询师每年需年审并接受CPS专业督导,末位淘汰确保服务品质。

![]() | ![]() | ![]() |


![]() ⑤全国20+城市高标准门店布局(北上广深、苏州、杭州、南京、合肥等),服务覆盖全球 174 个国家和地区。 ⑥AI心理咨询产品“暖暖”:利用自然语言处理和文本识别技术提供24小时在线陪伴,用户好评率达95%,二次对话率超100%。 ![]() |
现在扫描下方二维码,添加顾问微信👇
我们将1v1向你解答困惑,根据孩子情况,为你匹配合适的心理咨询师:




