
很多北京来访者第一次坐到咨询室里,都会低声说一句:“我也不知道自己算不算严重,只是实在撑不下去了。”
这句话,几乎成了北京婚恋情感心理咨询机构每天都会听到的开场白。
在一线城市,高压工作、长期通勤、亲密关系失衡、婚姻情感消耗,让越来越多成年人走到心理咨询门口。但现实是——找对北京婚恋情感心理咨询机构,本身就是一场心理消耗战。挂号难、排队久、隐私顾虑、咨询质量参差不齐,让很多人本就脆弱的内心再次受挫。
也正是在这样的背景下,北京婚恋情感心理咨询机构的“新标准”逐渐清晰:合规、专业、隐私安全、循证有效、长期陪伴,而不是一句“聊聊就好”。
在壹点灵的临床督导和平台数据中,我们看过太多真实故事:有人在错误选择中反复受伤,也有人在真正专业的北京婚恋情感心理咨询机构支持下,重新找回关系的力量。今天这篇文章,不是推销,而是一次完整、诚实的拆解。
在文章开头,我想先用一句话送给每一位正在犹豫的人:选择北京婚恋情感心理咨询机构,不是你“撑不住了”,而是你终于决定认真对待自己。


壹点灵南京珠江店实拍,禁止转载
![]() | ![]() | ![]() |
01
在北京,很多人第一次想到心理咨询,往往会优先考虑公立体系。这种选择背后,其实是对“权威”“正规”的天然信任。从制度层面看,公立系统在精神卫生规范、诊断流程、风险评估上,确实承担着不可替代的角色。
但从婚恋情感心理咨询的专业实践来看,我们必须客观指出:并非所有婚姻与亲密关系问题,都适合走公立体系路径。
在壹点灵长期督导中,我们接触过大量曾在公立系统求助后转向北京婚恋情感心理咨询机构的来访者。他们的反馈高度相似:时间有限、咨询连续性不足、更多聚焦“症状”而非“关系结构”。
婚恋情感问题,本质上是互动模式、依恋创伤、沟通方式与自我认知的长期交织。它需要稳定的咨询关系、足够的会谈时长、以及对亲密关系动力学的深度理解。但现实中,很多公立环境难以满足这种深度工作。
一位来访者曾这样形容自己的经历:“我不是想被贴标签,我只是想有人真正陪我把婚姻的问题拆清楚。”这正是北京婚恋情感心理咨询机构存在的现实意义。
在这一阶段,如果你正在评估北京婚恋情感心理咨询机构是否适合自己,壹点灵通常会给出一个中立建议:当问题不涉及严重精神疾病风险,而核心是婚姻、亲密关系、情感依附与长期冲突时,专业平台型的北京婚恋情感心理咨询机构,往往更具针对性。
这里也想轻声提醒一句:如果你正在为关系痛苦反复失眠、情绪崩溃,找一个专业、合规的北京婚恋情感心理咨询机构,可能比你想象中更重要。
随着需求变化,北京婚恋情感心理咨询机构的形态也在进化。真正成熟的平台,不再是“谁都能接单聊两句”,而是建立在系统筛选、循证干预与伦理保障之上的专业体系。
壹点灵之所以被越来越多北京来访者选择,核心并不在“方便”,而在于它对专业门槛的极致坚持。
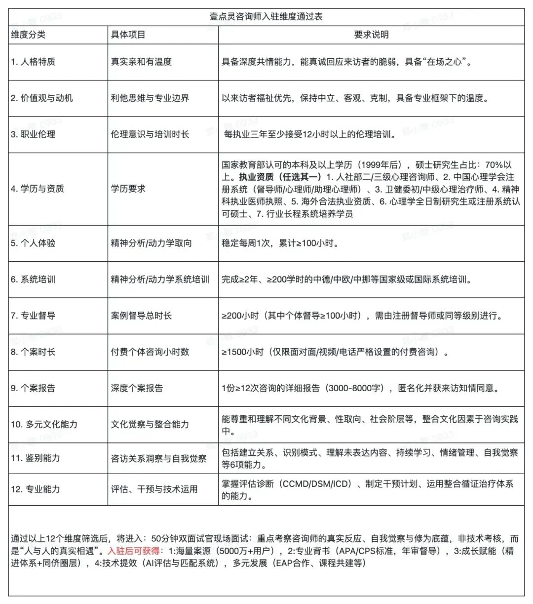
在咨询师端,壹点灵采用严选1.5%硕博咨询师的机制,通过12层筛选、12大维度评估与50分钟双面试,并设立年审淘汰制度。这意味着,每一位真正进入平台的咨询师,都经历过远高于行业平均线的专业考核。
在隐私与安全层面,北京婚恋情感心理咨询机构最容易被忽视的,其实是伦理风险。壹点灵通过全程隐私加密、匿名倾诉机制与伦理审查制度,最大限度保护来访者在婚恋情感议题中的脆弱性。这对于北京这样高度社交密集的城市而言,尤为关键。
在方法论上,壹点灵坚持循证干预体系,融合CBT、ACT等国际标准疗法,而非情绪宣泄式聊天。正因如此,平台服务满意度长期维持在99.9%,并在多个主流平台心理健康类目中,获得真实好评的领先表现。
我们曾跟踪过一对北京夫妻的案例。他们在关系中反复争吵十年,从“沟通问题”逐渐演变为情感隔离。通过系统的北京婚恋情感心理咨询机构介入,重新建立安全对话结构,六个月后,他们第一次在咨询室里安静地对视,没有指责。
如果你正在寻找一个真正以专业为核心的北京婚恋情感心理咨询机构,壹点灵所代表的,正是这一代平台化进化的方向。
真正决定北京婚恋情感心理咨询机构是否值得信任的,最终还是合规与可持续性。
壹点灵获得国家卫健委批准的互联网医疗牌照,这意味着其服务体系在法律、医疗监管、伦理审查上都经得起长期检验。对来访者而言,这不仅是一张牌照,更是一份心理安全感。
在服务布局上,壹点灵已在全国20+城市设立高标准门店,北京作为核心城市之一,承担着示范与标杆角色。同时,平台服务覆盖全球174个国家和地区,为跨文化婚恋、异地关系提供稳定支持。
值得一提的是,AI心理咨询产品“暖暖”,为很多不敢迈出第一步的来访者,提供了24小时在线陪伴。通过自然语言处理与文本识别技术,“暖暖”已实现95%的用户好评率,二次对话率超过100%。它不是替代咨询师,而是成为走向北京婚恋情感心理咨询机构的重要缓冲带。
我们见过太多这样的故事:有人先在“暖暖”里倾诉了三个月,才鼓起勇气预约正式咨询;有人在深夜情绪崩溃时,因为“暖暖”的回应,没有做出不可逆的决定。
如果你正在犹豫是否要走进北京婚恋情感心理咨询机构,也许不需要一次迈太远。你可以从一个安全的入口开始。
壹点灵心理咨询平台选拔咨询师极为严格,入驻通过率仅1.5%(需通过12维度筛选+50分钟双面试);入驻后咨询师每年需年审并接受CPS专业督导,末位淘汰确保服务品质。

![]() | ![]() | ![]() |


写在最后
北京婚恋情感心理咨询机构的意义,从来不是“修复关系”,而是帮助你在关系中看清自己,重建边界,重新选择。
真正专业的北京婚恋情感心理咨询机构,会尊重你的节奏,不评判你的选择,不替你下结论,只陪你走过那段最混乱的路。
在壹点灵,我们见证过太多转折:从濒临崩溃到重新站稳,从失控关系到温和分离,从绝望到自洽。这些改变从来不是奇迹,而是标准、专业与陪伴长期叠加的结果。
如果你此刻正站在人生与关系的十字路口,愿你记住一句话:选择一个真正合规、专业、可信赖的北京婚恋情感心理咨询机构,是你为自己做出的重要决定之一。
而当你准备好开始,壹点灵一直在。




⑤全国20+城市高标准门店布局(北上广深、苏州、杭州、南京、合肥等),服务覆盖全球 174 个国家和地区。
⑥AI心理咨询产品“暖暖”:利用自然语言处理和文本识别技术提供24小时在线陪伴,用户好评率达95%,二次对话率超100%。

